节能协会
导航菜单
网站节能协会
节能协会
节能协会
协会通知
协会新闻
会员新闻
产品技术
A节能产品
B节能技术
C节能服务
政策法规
文件通知
政策法规
节能协会
节能协会
节能协会
您的位置:
网站节能协会
>
政策法规
>
文件通知
文件通知
省发展改革委关于征集绿色低碳技术的通知
上一条:
节能协会:杭州市节能协会关于征集 2024年度团体标准项目的通知
下一条:
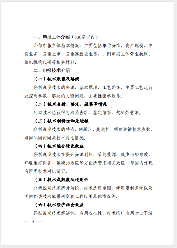
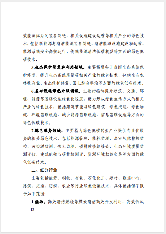
《绿色低碳转型产业指导目录(2024 年版)》的 解释说明
导航栏目
文件通知
政策法规
节能协会
节能协会
节能协会
节能协会
节能协会